|
Bienvenue visiteur !
|
Désactiver la neige

Statistiques
Liste des membres
Contact
Mentions légales
90 connectés actuellement
35307987 visiteurs depuis l'ouverture
10109 visiteurs aujourd'hui

Partenaires








Tous nos partenaires
Devenir partenaire
|

|
◂
| Quelques bases de sculptures avec Blender
Oyez oyez! Voilà quelques bases de sculpture avec la nouvelle version de Blender, parce que tout le monde a envie de savoir sculpter avec Blender ! | Ecrit par Alkanédon le 12/02/2012 |
▸
|
❤ 0
Salutation!
Vous avez surement entendu parler du super logiciel de 3D libre et gratuit: Blender.
C'est un logiciel qui auparavant avait la mauvaise réputation d'avoir une interface difficile à prendre en main. C'est pourquoi (j'imagine, enfin c'est ce que j'ai cru entendre dire) la dernière version (actuelle) a revue entièrement son interface! Et c'est beaucoup plus ergonomoique et plus compréhensible pour les jeunes nuls comme vous.
Bref, je vais vous apprendre des bases de sculpture, pour faire une tete, un monstre etc...
let's go
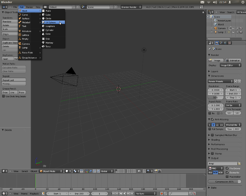
I- Définir une forme de base
Par défaut, on a un cube. (au démarrage y a une petite fenêtre de présentation 'faut cliquer a coter pour l' enlever)
Nous allons réaliser une tete de monstre. Pour cela, nous allons partir d'une sphère.
Normalement, votre cube est déjà séléctionné (entouré de trait orange), si ce n'est pas le cas, faites un cliques droit dessus.
Supprimez le, si vous posséder un clavier comme a peu près beaucoup de monde, appuyez simplement sur "suppr" puis "ok".
Pour ajouter une sphère, aller dans: Menu/Add/Mesh/UV Sphere
BADABDABDABDABDABDABDABDABDABDABADBDAADBDAB TADAAAAAAAAAAAAAAAAAAAM
Well, passons aux choses sérieuses.
II- La sculpture
Pour sculpter dans l'objet, il faut simplement passer en mode sculpture:
Apparait alors un nouveau menu sur la gauche, je vous fait un bref listing:
1: RADIUS: la taille du pinceau
2: STRENGHT: La puissance de déformation
3: AUTOSMOOTH: Adoucir automatiquement les bords
4: "AERA PLANE": l'axe de déformation (x,y,z)
5: ADD/SUBTRACT: Ajouter/Enlever
Vous pouvez tester un peu ces fonctionnalités pour mieux vous rendre compte, on peut facilement arriver à quelque chose de très beau, voici pour ma part:
Spoiler (cliquez pour afficher) 
Ok, mais c'est assez long et dur de faire une tete quand on débute, ou qu'on veut faire bien et rapide. On va donc activer la symétrie axiale:
Ouvrez le petits déroulant "symmetry" et cochez la case "X" (vue de face).
Pour recommencer à zero, repassez en mode objet ("object mode") puis refaites add/mesh/UV Sphere
C'est dejà plus pratique, au moins pour la forme basique de l'objet voulu !
Bon, voilà ma bete...
C'est pas parfait, certes j'en suis conscient, mais osef
On peut passer maintenant aux améliorations!
III- Améliorations
Vous avez la possibilité d'être plus précis dans votre déformation, le principe, c'est de diviser le nombre de points déformables ! Enjoy!
Une image parle mieux qu'un texte donc voilà c'est simple:
Mais comme je suis pas un fourbe, je vous zydit quand meme AU CAS OU l'image ne s'afficherais pas/plus, il faut donc passer en mode édition ("Edit Mode"), séléctionner les points (touche "A") et cliquer sur "subdivide" dans le menu de gauche.
Ainsi, cela permet de travailler plus en détail, et le rendu est pas dégeux. Par contre si vous mettez trop de Subdivisions, ça risque de ramer ramer ramer
AH BAH VOILA LA CA FAIT PLUS B1 !
Par contre j'ai un peu chié en général (pour faire les détails hein) comme d'hab, mais ça fait pas longtemps que je m'aventure réellement dans le modélise tridimentionnel.
Voilà! Maintenant donnons une coloration (générale ici, car à vrai dire j'ai pas encore tout saisie sur la colo par détails)
Colorationnage
Pour colorationner, passer en mode objet et séléctionnez l'objet (clique droit !). Dans le menu contextuel à droite, séléctionnez l'onglet "material" puis cliquez sur "New".
Notre petit monstrueux est constitué humanoïdalement de peau, en tout cas le miens, pas d'effet plastique tout bouseux.
On va donc faire les réglages suivant:
-> Diffuse > Couleur marron clair
-> Specular > 0.1
Et voilà, ceci suffit pour un début
Et pour terminer, le rendu.
Vous pouvez déplacer/pivoter l'objet, la lampe et la camera...
...et gérer le fond. Pour cela déséléctionnez tout en appuyant sur A (aucun objet ne doit etre entouré de orange, c'est la couleur de séléction!)
Aller dans le menuu de droite et dans l'onglet "world" faites "New".
On a la possibilité de créer un dégradé avec "world", et d'affecter un effet atmosphérique sur l'objet avec "Ambient Occlusion". Je vous laisse découvrr les autres options ( petite flemme ).
Pour voir votre bestiole, aller dans l'onglet Render (le premier) et cliquez sur image.
MOUAHAHAH
Pour l'enregistrer, il suffit de cliquer en bas sur "image"/ Save As.
Et voilà le résultat:
J'éspère que ce tutos vous sera utile ! 
|

mtarzaim -
posté le 12/02/2012 à 11:09:29 (2926 messages postés)
| Anaxagoras -500 BC | Enfin un tuto utile sur Oniro.
Maintenant, on veut un tuto sur la texturisation (texture paint probablement) et le rigging.
|
Projets terminés : DIX Life Precious - TheFrogStudio.Net |
Dragown -
posté le 12/02/2012 à 11:13:54 (57435 messages postés)
-  | Vive le homebrew | Citation: Enfin un tuto utile sur Oniro. |
Ce qui veut dire que les autres sont inutiles. Sympa pour les personnes qui se casse le culs !
|
Signer du nez ? |
Alkanédon -
posté le 12/02/2012 à 12:22:03 (8461 messages postés)
-  -  | Citoyen d'Alent | J'ai pas tout compris avec la colo et la textu, y a 3 modes vertex/texture/weight, et c'est assez casse cul à comprendre. Après les tutos en ligne sont soit pas cliar soit payant (pour un logiciel gartuit!!).
Merci en tout cas 
|
Jess Bond -
posté le 12/02/2012 à 13:11:08 (770 messages postés)
| | Citation: Sympa pour les personnes qui se casse le culs ! |
Ça envoie du paté ici !
J'allais d'ailleurs partir à la recherche d'un tuto RM2K3 à propos des images... et là, boom.
Bon en tout cas c'est sympa ce tuto sur Blender, je vais le suivre, j'avais d'ailleurs envie de me faire un peu à ce log' pour voir.
|
Criket -
posté le 12/02/2012 à 14:18:16 (1389 messages postés)
| LesFiersAuxCrabes ftw | Alka je te vénère.
Enfin d'abord je vois si j'arrive à faire quelque chose de potable, et ensuite je te vénèrerai.
|
Que fera le passé ? Rien. Que fera le futur ? Tout. Rejoignez le parti du futur ! |
Alkanédon -
posté le 12/02/2012 à 14:46:35 (8461 messages postés)
-  -  | Citoyen d'Alent | Ah ah merci
On s'y habitue bien à Blender maintenant. Je pense peut etre faire d'autres tutos si ça à l'air de bien aider 
|
Naked-Snake -
posté le 12/02/2012 à 22:30:50 (8468 messages postés)
| "Hey ! Dallas ! Follow my lead !" - Hoxton | En fait plutôt que de subdiviser, il y a un outil magique qui s'appelle le Multires, ça ajoute des points, comme la subdivision, mais on peut choisir si ça applique un subsurf en même temps, ou si on subdivise simplement sans déformer. Mais surtout, on peut naviguer entre les différents niveaux de subdivision.
|
Une ènième chaine livestream | Page Facebook de 8 Bit Runner |
AlterEgo -
posté le 13/02/2012 à 20:32:57 (2481 messages postés)
| It shall be engraved upon your soul | Tres bonne approche pour pouvoir basculer aisement sur MudBox/Zbrush apres.
Par contre y'a un defaut qui devient tres tres tres embetant apres , c'est la densite de ton maillage.
Sur l'avant du visage , c'est bien defini, alors que les oreilles sont tellement etirees qu'il n'y a quasiment plus de polygons. Et ca c'est un gros probleme par la suite pour le rigging/skinning, mais aussi pour le smooth, car pour avoir un rendu propre tu seras obliger de smooth tout ton objet et ca rendra la surface de l'avant du visage tres lourde a calculer.
Dans ce cas il faut repasser a la main pour rajouter des polygons dans les zones pas assez denses.
Ensuite y'a aussi la forme du maillage qui n'est pas du tout adapte au skinning pour les deformations, mais bon ton tuto est plus une approche qu'une plongee en profondeur donc c'est cool
Sinon pour le rigging je peux faire un tuto si vous voulez , mais ce sera pour Maya 
|
Et le pharaon noir est le premier roi de l’Atlantide pour la gloire de rien comprendre |
mtarzaim -
posté le 14/02/2012 à 00:35:45 (2926 messages postés)
| Anaxagoras -500 BC | Dragown a dit:
Ce qui veut dire que les autres sont inutiles. Sympa pour les personnes qui se casse le culs !
|
Pour le rigging, Blender calcule les vertices concernées à partir de l'enveloppe définie pour chaque bone de l'armature. Le souci est que 9 fois sur 10, il oublie quelques vertices. Ce qui donne de jolies catastrophes une fois en Pose. Et c'est bien entendu "casse-cul" à corriger, surtout pour les gros poly.
Le véritable intérêt de ce tuto à mon sens, est de permettre d'arriver rapidement à un résultat exploitable en infographie 2D. Notamment pour ce type de résultat :
http://blog.andreabianco.eu/character-speed-painting-and-workflow
Une combinaison intéressante de 2D et de 3D.
|
Projets terminés : DIX Life Precious - TheFrogStudio.Net |
DaAce -
posté le 14/02/2012 à 08:50:56 (51 messages postés)
| Olol. | Je dois juste dire que l'éclairage est vraiment(mais VRAIMENT) basique.
Pour un meilleur rendu on peut déjà utiliser un éclairage 3 points :
http://blenderclan.tuxfamily.org/html/modules/content/?id=133
Enfin ze best technique selon moi, une lampe sun d’intensité faible en haut a gauche du model(d’intensité faible puisque la sun est très forte si je me rappelle bien) et ensuite des hemi sur le côté droit, derrière et une lampe normal d'intensité faible juste derrière la caméra.
On peut aussi changer la couleur des lampes pour changer l'atmosphère ( je conseille de changer le hemi sur la droite).
Ce qui donnerait : (oui c'est le singe de base mais j'ai pas de model a disposition et même là j'ai un peu chié parce que les ombres sont trop atténuées...)
Spoiler (cliquez pour afficher)
Et le lien au cas ou j'ai fait nawak avec le spoiler
http://s4.noelshack.com/uploads/images/2204278650090_lolololololol.png
Enfin, je dirais gros +1 pour les multires.
Mais c'est quand même du bon boulot, GG !
|
Alkanédon -
posté le 14/02/2012 à 09:17:47 (8461 messages postés)
-  -  | Citoyen d'Alent | Oui c'est plus une approche basique qu'un tutos complet.
Mais j'ai pas trouvé la commande multires, elle est où svp?
Sinon merci bien
edit: ah c'est bon yé trouvé 
|
Naked-Snake -
posté le 14/02/2012 à 21:18:04 (8468 messages postés)
| "Hey ! Dallas ! Follow my lead !" - Hoxton | Citation: Pour le rigging, Blender calcule les vertices concernées à partir de l'enveloppe définie pour chaque bone de l'armature. Le souci est que 9 fois sur 10, il oublie quelques vertices. Ce qui donne de jolies catastrophes une fois en Pose. Et c'est bien entendu "casse-cul" à corriger, surtout pour les gros poly. |
Spoiler (cliquez pour afficher)
|
Une ènième chaine livestream | Page Facebook de 8 Bit Runner |
Leböwski -
posté le 11/06/2012 à 08:01:20 (1577 messages postés)
| On va manger... DES CHIPS! | Bon tuto^^
J'ai fait un premier test, ça donne ça:
Spoiler (cliquez pour afficher)
EDIT
Alka a dit: J'ai pas tout compris avec la colo et la textu, y a 3 modes vertex/texture/weight, et c'est assez casse cul à comprendre. Après les tutos en ligne sont soit pas cliar soit payant (pour un logiciel gartuit!!). |
Je sais pas si t'as pris du level ou pas depuis mais de toute façon ça peut être utile pour les autres
Le site du zéro enseigne tout sur blender de A à Z gratuitement
http://www.siteduzero.com/tutoriel-3-11714-debutez-dans-la-3d-avec-blender.html
|
Silent Word |

|
|
|